Product Summary
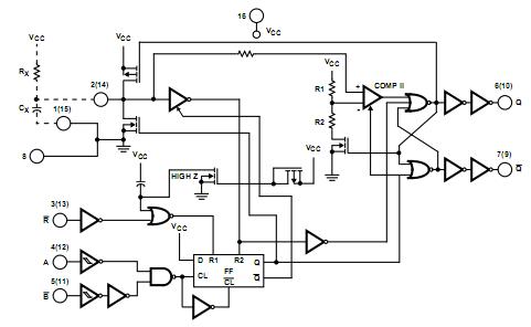
The CD74HC4538NSR is a High-Speed CMOS Logic Dual Retriggerable Precision Monostable Multivibrator. An external resistor(RX) and an external capacitor (CX) control the timing and the accuracy for the circuit.
Parametrics
CD74HC4538NSR absolute maximum ratings: (1)DC Supply Voltage, VCC:-0.5V to 7V; (2)DC Input Diode Current, IIK For VI < -0.5V or VI > VCC + 0.5V:±20mA; (3)DC Output Diode Current, IOK For VO < -0.5V or VO > VCC + 0.5V:±20mA; (4)DC Output Source or Sink Current per Output Pin, IO For VO > -0.5V or VO < VCC + 0.5V:±25mA; (5)DC VCC or Ground Current, ICC:±50mA.
Features
CD74HC4538NSR features: (1)Retriggerable/Resettable Capability; (2)Trigger and Reset Propagation Delays Independent of RX, CX; (3)Triggering from the Leading or Trailing Edge; (4)Q and Q Buffered Outputs Available; (5)Separate Resets; (6)Wide Range of Output Pulse Widths; (7)Schmitt Trigger Input on A and B Inputs; (8)Retrigger Time is Independent of CX.
Diagrams

| Image | Part No | Mfg | Description | ![]() |
Pricing (USD) |
Quantity | ||||||||||||
|---|---|---|---|---|---|---|---|---|---|---|---|---|---|---|---|---|---|---|
![]() |
![]() CD74HC4538NSR |
![]() Texas Instruments |
![]() Monostable Multivibrator Hi-Spd CMOS Dual Retrig Precision |
![]() Data Sheet |
![]()
|
|
||||||||||||
![]() |
![]() CD74HC4538NSRE4 |
![]() Texas Instruments |
![]() Monostable Multivibrator Hi-Spd CMOS Dual Retrig Precision |
![]() Data Sheet |
![]()
|
|
||||||||||||
![]() |
![]() CD74HC4538NSRG4 |
![]() Texas Instruments |
![]() Monostable Multivibrator Hi Spd CMOS Log Dual Retrggrble Prec |
![]() Data Sheet |
![]()
|
|
||||||||||||
(China (Mainland))










